首页
部门概况
规章制度
工作动态
教务管理
教学建设
专业建设
课程建设
文件下载
幼专官网
当前位置:
首页
>>
工作动态
>>
通知公告
>>
正文
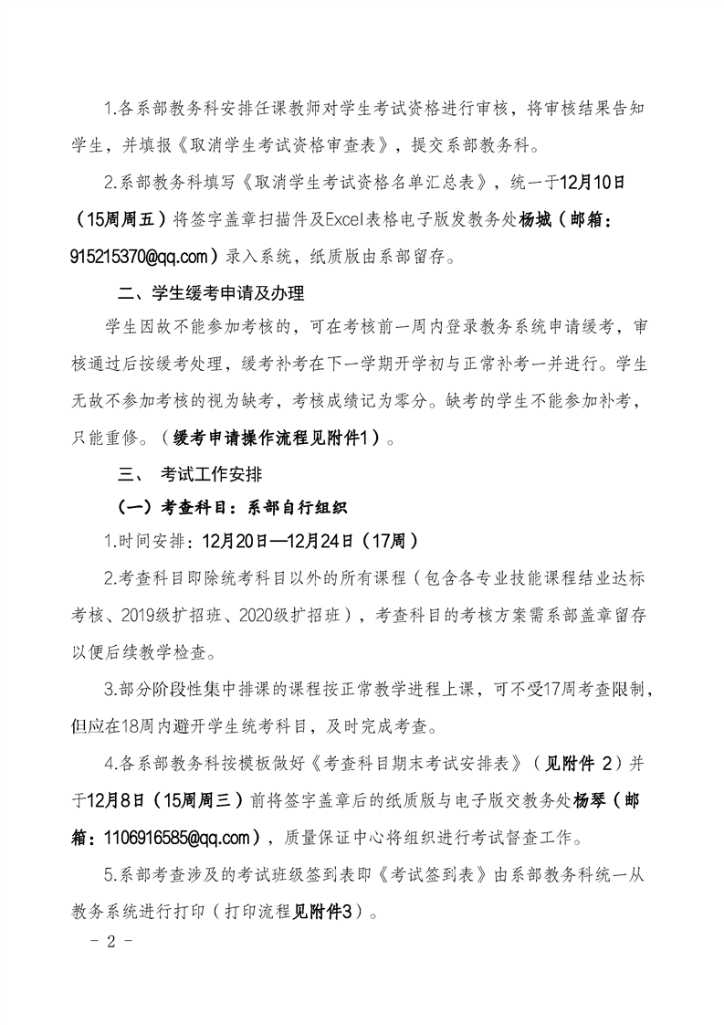
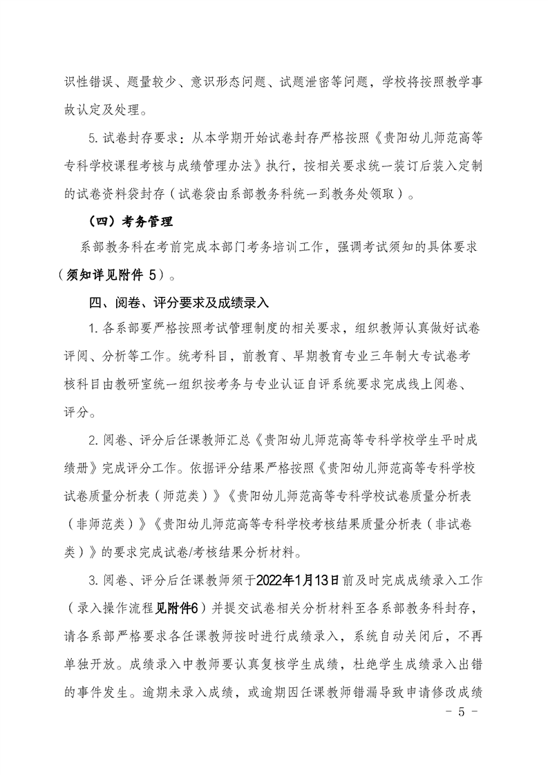
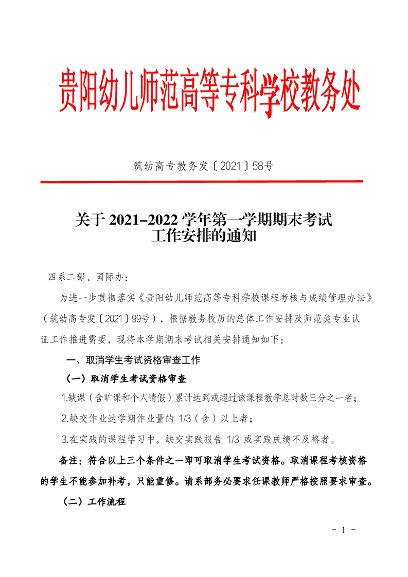
关于2021—2022学年第一学期期末考试工作安排的通知
来源:
作者:
教务处
编辑:
教务处
日期:
2021-12-01
点击率:
633
[我要打印]
[关闭]
摘要:
引题:
关键字:
附件1:缓考申请操作流程.docx
附件2:2021-2022学年第一学期期末考查科目考试安排汇总表(教务科填报).xls
附件3:教务系统打印考试签到表操作手册.docx
附件4:2021-2022学年度第一学期期末统考无法参加监考的任课教师名单(教务科填报).xlsx
附件5:贵阳幼儿师范高等专科学校考试须知.doc
附件6:教务系统成绩录入操作手册.docx
作者:
教务处
编辑:
教务处
上一篇:
关于2021-2022学年第二学期专业限选课、专业任选课、公共选修课补选的通知
下一篇:
关于开展“十四五”首批职业教育国家规划教材遴选推荐工作的通知
网站管理
Copyright©贵阳幼儿师范高等专科学校教务处